The Hobby Lobby Decision

In its June 30, 2014 decision in the case Burwell v. Hobby Lobby, the Supreme Court ruled for the first time in US legal history that a closely held for-profit corporation is entitled to a religious exemption from following a US law. The fact that the exemption concerns certain methods of birth control – always a highly divisive topic in the US – adds to the importance of the case and the controversy over the Court’s decision.

When I first heard about the decision, I wondered why, in this day and age, the religious views of a few were allowed to over-ride the personal health care decisions of thousands of women. Plus the very idea of a corporation having religious views seemed utterly ludicrous. While some conservatives were celebrating this as a victory for freedom of religion, it struck me the only real victory here was wealthy business owners gaining even more power over their employees.

Still it was a split decision and media reports said the Court was deeply even bitterly divided. So I decided to read through the Court’s written decision. I wanted to understand the reasoning that led five of the nine Supreme Court justices to decide in favor of Hobby Lobby, and the four remaining justices to vehemently disagree.

I’ve written this post summarizing how the decision was made and, as usual, providing some unsolicited feedback.

If you want to follow along, you can find the decision on the Supreme Court’s web site here:

http://www.supremecourt.gov/opinions/13pdf/13-354_olp1.pdf

Primer

In a previous post, I wrote a little primer on reading through written decisions of the Supreme Court. Hobby Lobby is quite a complex case so you might want to read through the first half of that post before going any further.

Obligatory Disclaimer

I am not a lawyer and I have no legal training. I will make errors, grossly over-simplify or just plain miss important points. Please do not rely on or accept without question anything you read here.

Contents of the Opinion

There are five parts to the written Hobby Lobby opinion:

  • An introductory syllabus summarizing the case,
  • The opinion of the court written by Justice Samuel Alito,
  • A concurring opinion from Justice Anthony Kennedy,
  • The principal dissent written by Justice Ruth Bader Ginsburg, supported by Justice Sonia Sotomayor, and mostly supported by Justices Elena Kagan and Stephen Breyer.
  • A brief dissent written by Justices Breyer and Kagan explaining why they do not join in supporting Justice Gisnburg in one particular aspect of her dissent.

In reality this opinion is a running skirmish between Justices Alito and Ginsburg. As we will see, they disagree vehemently on virtually every issue at stake in this case. For purposes of this review, I’m going to look at only their parts of the document and ignore the others.

The Question Before the Court

Justice Alito opens the opinion by stating the question the Court has been asked to decide:

“We must decide in these cases whether the Religious Freedom Restoration Act of 1993 … permits the United States Department of Health and Human Services (HHS) to demand that three closely held corporations provide health-insurance coverage for methods of contraception that violate the sincerely held religious beliefs of the companies’ owners.” (Opinion of the Court, p. 1)

Let’s unpack this a little before diving into the decision.

First, the Patient Protection and Affordable Care Act (ACA) (a.k.a. Obamacare) requires employers with 50 or more full-time employees to offer group health insurance coverage. The coverage has to meet certain minimum standards or the employer may be subject to significant fines. One particular category of care required to meet the standards is “preventive care and screenings” for women. Congress left it up to the Department of Health and Human Services (HHS) to specify exactly what types of preventive care must be provided. HHS in turn published guidelines requiring coverage for all FDA-approved methods of contraception. Churches and other religious institutions, as well as religious non-profit organizations are exempted from this contraception coverage requirement. (Opinion of the Court, Section I B)

Now the owners of Hobby Lobby, a privately held for-profit corporation that employs about 13,000 people across the United States, are devout Christians who believe that life begins at the moment of conception. They have religious objections to abortion. As a result they do not wish to provide coverage for four of the FDA-approved methods of contraception they believe may induce abortions. These methods, known as abortifacients, include so-called “morning after pills”, and some types of intrauterine devices (IUDs). Even though Hobby Lobby is a for-profit corporation, its owners have sued HHS for a religious exemption under a law known as the Religious Freedom Restoration Act (RFRA). (Opinion of the Court, Section II B)

Congress passed the RFRA in 1993 to give “very broad protection to religious liberty.” (Opinion of the Court, p. 4) The law states:

“If the Govern­ment substantially burdens a person’s exercise of religion, under the Act that person is entitled to an exemption from the rule unless the Government demonstrates that appli­cation of the burden to the person—(1) is in furtherance of a compelling governmental interest; and (2) is the least restrictive means of furthering that compelling govern­mental interest.” (Opinion of the Court, p. 5)

In other words, the Government must meet a very high bar when it places a substantial burden on the exercise of religion. Hobby Lobby claims HHS has failed to meet that bar and that they are entitled to an exemption under the RFRA.

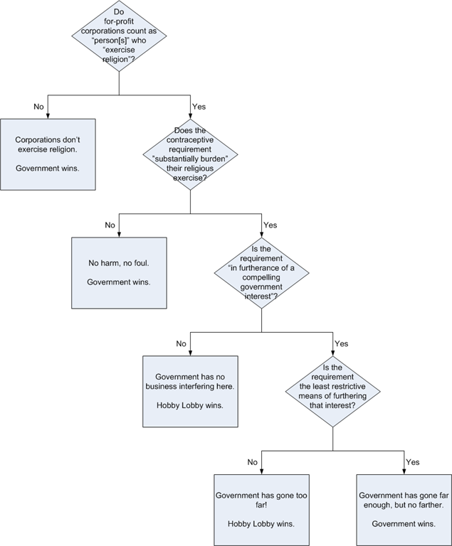
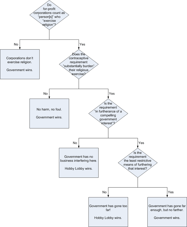
In order to decide the main question in this case, the Court, as it often does, breaks the problem down into a sequence of smaller questions, nicely summarized by Justice Ginsburg in her dissent (Ginsburg dissent, p.12):

  1. Do for-profit corpo­rations qualify as “person[s]” who “exercise . . . reli­gion”?
  2. Assuming that they do, does the contraceptive coverage requirement “substantially burden” their reli­gious exercise?
  3. If so, is the requirement “in furtherance of a compelling government interest”?
  4. And last, does the requirement represent the least restrictive means for furthering that interest?

I’ve put these questions into a kind of flowchart called a decision tree to show all the possible outcomes of the case depending on how each of these questions is answered. I’ll look at how the justices actually answered them in a moment. For each question inside a diamond, there is a possible Yes or No answer leading either to a final outcome in a rectangle, or another question diamond.

image

Decisions

Now let’s compare how Justices Alito and Ginsburg answered these questions.

1.  Do for-profit corpo­rations qualify as “person[s]” who “exercise . . . reli­gion”?

imageSamuel Alito Alito says “Yes”, corporations qualify as “persons” according to a piece of legislation called the Dictionary Act which sets out definitions of some common terms used in all Unites States legislation. The Dictionary Act says:

“… the words “person” and “whoever” include corporations, companies, associations, firms, partnerships, societies, and joint stock companies, as well as individuals;”

Alito goes on to say “Yes” for-profit corporations do exercise religion, at least in the sense that they may conduct their business in accordance with religions principles, including the religious principles of their owners.

(Opinion of the Court, Section III B)

imageRuth Bader Ginsburg Ginsburg says, “No.” First, the Court should not accept the Dictionary Act’s definition alone, but should also take into account case law (precedents) prior to the passing of RFRA.

“Until this litigation, no decision of this Court recognized a for-profit corporation’s qualification for a religious ex­emption from a generally applicable law …, The absence of such precedent is just what one would expect, for the exercise of religion is characteristic of natural persons, not artificial legal entities.” (Ginsburg dissent, p. 14)

There is no evidence, Ginsburg argues, that Congress intended, in passing RFRA, to make such a dramatic break from precedent.

(Ginsburg dissent, Section III C 1)

Photos: http://www.supremecourt.gov/about/biographies.aspx

2.  Assuming that for-profit corporations do count as “persons”, does the contraceptive coverage requirement “substantially burden” their exercise of reli­gion?

imageSamuel Alito If Hobby Lobby fails to comply with the contraceptive coverage mandate, or cancels its health care plan altogether, it could be subject to fines amounting to millions of dollars per year. Alito says, “Yes”, that’s clearly a substantial burden.

He rejects Ginsburg’s argument that the connection between funding a health care plan that includes many services including contraception, and the owners’ religious beliefs is too tenuous, too indirect to amount to a substantial burden. He quotes prior case law that says:

“… courts must not presume to determine … the plausibility of a religious claim” (Opinion of the Court, p.37)

(Opinion of the Court, Section IV)

imageRuth Bader Ginsburg Ginsburg agrees the courts cannot question the plausibility of religious beliefs (Ginsburg dissent, footnote p. 21), but goes on to say that there’s a distinction between the sincerity of belief and the substantiality of a legally imposed burden.

She argues the connection between the contraceptive coverage requirement and Hobby Lobby is too “tenuous” to constitute a substantial burden. Companies don’t purchase contraceptives directly, but rather put money into funds that cover a variety of benefits under health care plans. Insurance companies actually purchase the contraceptives in question. Later on, individual employees make the final decision about whether or not to use a particular method.

(Ginsburg dissent, Section III C 2)

3.  Is the requirement to provide contraceptive coverage “in furtherance of a compelling government interest”?

imageSamuel Alito Alito punts on the question. He says it’s unnecessary to decide this issue. Instead he just assumes it to be the case. Chalk this one up as a grudging “Yes”.

(Opinion of the Court, Section V A)

imageRuth Bader Ginsburg An emphatic “Yes”, citing a variety of empirical studies and legal precedents.

(Ginsburg dissent, Section III C 3)

4.  Does the contraceptive coverage requirement represent the least restrictive means for furthering that interest?

imageSamuel Alito “No” there are two less restrictive ways of providing the coverage that Hobby Lobby objects to.

1. Government (i.e. taxpayers) could pay for these methods.

2. The government has already created an opt-out mechanism for non-profit organizations with religious objections. That mechanism could be extended to provide an opt-out for profit-making corporations too.

(Opinion of the Court, Section V B)

imageRuth Bader Ginsburg There is no less restrictive alternative, asserts Ginsburg.

Letting the government pay would impose additional unjustified logistical and administrative burdens on women seeking these types of contraception.

Giving special consideration to religious organizations, including the contraceptive coverage opt-out mechanism, makes sense because these organizations typically serve a community of believers. Hobby Lobby does not serve such a community and should not be exempt from this requirement. More importantly, the legality of the mechanism is in serious doubt since there are lawsuits pending on that very issue.

(Ginsburg dissent, Section III C 4)

Since a majority of the justices sided with Justice Alito, the Court decided in favor of Hobby Lobby.

Unsolicited Feedback

I find the Hobby Lobby decision deeply disturbing.

1.

My first concern with this decision is that no one actually looked at the science. The entire claim for a religious exemption rests on the assertion that certain covered contraception methods are abortifacients. Well are they?

It turns out there’s evidence these methods do not cause abortions. For example, this post by Dr. Jen Gunter, OBGYN, explains how Plan B, the best known morning after pill, works. It inhibits ovulation. It has no effect on a fertilized egg.

The Court clearly doesn’t want to question the plausibility of anyone’s religious beliefs. In fact, both sides seem timorously deferential on this issue. But while I can understand someone having a moral objection to abortion, no one should be granted a religious exemption for a “belief” that is factually incorrect. In other words, unless these contraception methods really do cause abortions, it seems to me the law does not impose a “substantial burden.”

2.

At first glance, the idea that a corporation can “exercise religion” flies in the face of common sense. A corporation is a legal entity separate and distinct from its owners. How can this abstract thing have a religion? The Court argues that when laws are extended to include corporations – which the Dictionary Act does by including them in the definition of “persons” – the purpose is to protect the people associated with the corporation such as its owners and employees.

“And protecting the free-exercise rights of corporations like Hobby Lobby … protects the religious liberty of the humans who own and control those companies.” (Opinion of the Court, p. 18)

I think what the Court is saying here is that rights and legal protection flow through corporations to the humans associated with them. In that sense, perhaps Hobby Lobby doesn’t exercise religion in the same way that humans do, but we have to pretend it does and protect its right to free exercise in order to protect the religious freedoms of the people associated with Hobby Lobby.

OK, a little twisted perhaps, but there’s a certain logic to the argument.

Except …

Alito, writing for the majority, pointedly omits employees from the protection of religious liberty. He mentions only the “humans who own and control those companies.”

This is my second major concern with the decision. Why are only the owners’ liberties considered? Why should their religious beliefs trump those of their employees? Why should the employees – over 13,000 of them – face greater costs or administrative hassles whether they share the owners’ religious beliefs or not?

The Court didn’t give nearly enough weight to the rights of Hobby Lobby’s employees.

3.

However, the main problem with the Hobby Lobby decision is its sheer breadth. Justice Alito’s claims that the decision is narrow and of limited scope are just not credible.

Justice Ginsburg seems to think so too:

“Although the Court attempts to cabin its language to closely held corporations, its logic extends to corporations of any size, public or private.Little doubt that RFRA claims will proliferate, for the Court’s expansive notion of corporate personhood—combined with its other errors in construing RFRA—invites for-profit entities to seek religion-based exemptions from regulations they deem offensive to their faith.” (Ginsburg dissent, p. 19-20)

In fact we’re already seeing the impact of the Hobby Lobby decision on several cases making their way through the Courts. This post on SCOTUS Blog lists six different cases in which companies controlled by Catholic owners object to all methods of birth control covered by the contraceptive mandate. Following the Hobby Lobby decision, the Supreme Court refused to hear government appeals in three of them, and returned three others to the lower courts for reconsideration in light of that decision.  More claims for religious exemptions will no doubt follow.

Alito also attempts to restrict the scope of this decision to closely-held family-owned for-profit corporation, without ever defining these. The IRS has a definition of “closely held”, but as this article in the Wall Street Journal points out, it’s not the only definition. In any case, do we really want the IRS determining which organizations are eligible for religious exemptions? You can bet this issue will be back in the courts very soon too.

Perhaps the worst fallout from this decision concerns the less-restrictive method Justice Alito proposed for the government to achieve its contraceptive coverage objective. Alito suggested that the opt-out mechanism created for religious non-profit organizations could be extended to for-profit corporations like Hobby Lobby.

Yet that very opt-out mechanism is being challenged in the courts. Wheaton College, a private religious liberal arts college, applied for an injunction against the opt-out requirement that it send a form notifying their insurance provider of its religious objection to providing contraceptive coverage. In other words, Wheaton College wants a religious exemption from filling out a form stating it wants a religious exemption.

The Court granted the injunction a few days after releasing the Hobby Lobby decision.

Justice Alito, of course, knew this case was pending when he proposed the opt-out in the Hobby Lobby decision. So I agree with Slate when they describe the Court’s actions in the Wheaton College case as “sneaky,” and with Justice Sonia Sotomayor who said granting the injunction to Wheaton College “undermined confidence in this institution.”

The Hobby Lobby decision creates more confusion, more controversy and opens the door to even more lawsuits. I think the Court really has wandered into a minefield as Justice Ginsburg says.

Someday Congress will have to clean up the mess by clarifying if and when for-profit corporations are entitled to religious exemptions.   Given the current level of dysfunction in Congress, that day, sadly, seems a long way off.


Discover more from Unsolicited Feedback

Subscribe to get the latest posts sent to your email.

This entry was posted in Law and justice, Politics and tagged , , , , . Bookmark the permalink.

1 Response to The Hobby Lobby Decision

  1. Pingback: Gorsuch Surprises, Alito Spews, Scalia Haunts in Bostock v. Clayton County | Unsolicited Feedback

Leave a comment